Saturday February 2026

হটলাইন

সেবা এবং ধাপ

নং শিরোনাম সেবার ধাপ কার্যকলাপ
  
2.5.11 ২০ একরের নিম্নের জলমহালের ইজারা প্রদান দেখুন
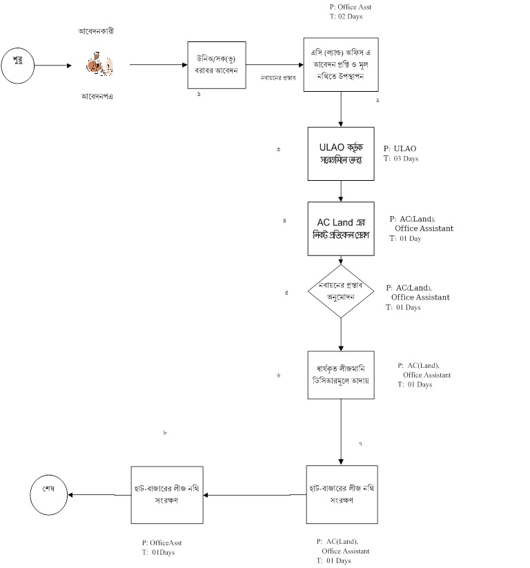
2.5.10 হাট-বাজারের চান্দিনাভিটি বন্দোবস্তের নবায়ন দেখুন
2.5.9 হাট-বাজারের চান্দিনাভিটি একসনা বন্দোবস্ত প্রদান দেখুন
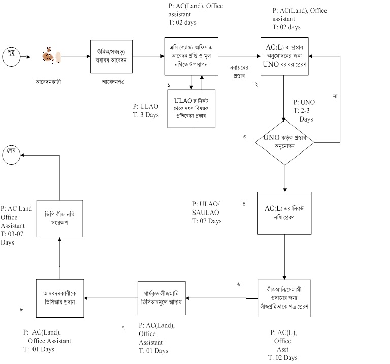
2.5.8 অর্পিত সম্পত্তির মালিকানা পরিবর্তনসহ নবায়ন দেখুন
2.5.7 অর্পিত সম্পত্তির নবায়ন দেখুন
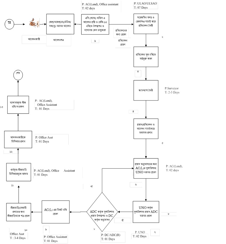
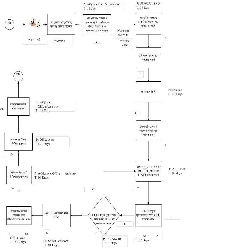
2.5.6 অকৃষি খাস জমি বন্দোবস্ত প্রদান দেখুন
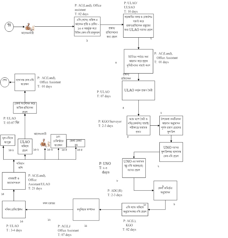
2.5.5 ভূমিহীনদের মাঝে কৃষি খাস জমি বন্দোবস্ত প্রদান দেখুন
2.5.4 দেওয়ানী আদালতের রায়/আদেশমূলে রেকর্ড সংশোধন দেখুন
2.5.3 নামজারী ও জমাভাগ কেসের আদেশের নকল প্রদান দেখুন
১০ 2.5.1 নামজারী ও জমাভাগ দেখুন
দেখছেন ১ থেকে ১০ পর্যন্ত, মোট ১০ এন্ট্রি

এক্সেসিবিলিটি

স্ক্রিন রিডার ডাউনলোড করুন